【信息发布时间:2021-01-25 10:20 阅读次数:】 【我要打印】 【关闭】
本招标项目 东海县城投晶祥苑二期安置房项目 已由 东发改复(文号:[2019]111号) 批准建设,项目业主为 东海县中易置业有限公司 ,建设资金来自 自筹 ,项目出资比例为 100% ,招标人为 东海县中易置业有限公司 。项目已具备招标条件,现对该项目的东海县城投晶祥苑二期安置房项目电梯采购及安装工程工程进行公开招标。
2.1 招标范围:客梯 35 部(详见第五章货物需求),包含电梯设备采购及安装、调试、验收合格、售后服务及电梯安装配套设施(包括井道照明设施系统;电梯机房的电源箱与土建电源箱联接电缆;电梯安装开孔与开槽及修复工作;梯控智能接入口模块;井道改造)。
2.2 交货地点: 晶祥苑二期安置房项目现场
2.3 交货期: 供货期 90 天,安装 60 天,电梯依照工程实际进度,配合工程要求供货、安装、调试、
交付使用,最终时间以招标人书面通知为准。
2.4 质量要求: 符合国家及行业现行产品验收合格标准。
2.5 招标控制价:933.94万元。
2.6 工程内容:本次招标采用总承包方式(即交钥匙工程),即包括完成本次招标电梯的设计、制造、运输(含装卸)、仓储、前期土建指导、跟踪、电梯按钮开槽、电梯机房的电源箱与土建电源箱联接电缆、井道改造、安装、调试、验收、监检、电梯调试安装用电缆、验收合格领取《电梯使用登记标志》交付招标人使用、不少于2年免费质保及维保、培训及其它相关服务。其中货物满足招标文件要求而提供的所有设备、仪表、工具、备件、图纸和其它材料,服务要提供产品安装、调试、验收、培训、保障服务、技术支持及货物有关的运输和保险及其它伴随服务。拟提供的所有货物及服务,其来源地均应为中华人民共和国或与中华人民共和国有官方贸易关系的国家或地区。
2.6 电梯主要清单及规格如下,具体要求详见第五章货物需求。
|
楼号 |
梯号 |
电梯类型 (有机房) |
层/站 |
停层 |
载重(不小于) |
速度 |
井道尺寸(mm) |
提升高度(m) |
顶层高度(m) |
底坑深度(m) |
数量(台) |
|
|
有效宽度 |
有效深度 |
|||||||||||
|
1# |
DT1DT2 |
客梯(无障碍电梯、消防电梯) |
20/20 |
-2-18 |
1000kg |
1.75m/s |
2430 |
2180 |
54.9 |
4.2 |
1.6 |
2 |
|
2# |
DT1 |
客梯(无障碍电梯、消防电梯) |
20/20 |
-2-18 |
1000kg |
1.75m/s |
2430 |
2180 |
54.9 |
4.2 |
1.6 |
2 |
|
DT2 |
客梯(无障碍电梯、消防电梯) |
20/20 |
-2-18 |
1000kg |
1.75m/s |
2180 |
2180 |
54.9 |
4.2 |
1.6 |
2 |
|
|
3# |
DT1DT2 |
客梯(无障碍电梯、消防电梯) |
20/20 |
-2-18 |
1000kg |
1.75m/s |
2430 |
2180 |
55.3 |
4.2 |
1.6 |
2 |
|
4#/10# |
DT1 |
客梯(担架电梯、消防电梯、无障碍电梯) |
18/17 |
-1-17(2不停) |
1000kg |
1.75m/s |
2200 |
2380 |
51.9 |
5.8 |
1.6 |
2 |
|
DT2 |
客梯(无障碍电梯) |
18/17 |
-1-17(2不停) |
1000kg |
1.75m/s |
2180 |
2180 |
51.9 |
5.8 |
1.6 |
2 |
|
|
5# |
DT1DT2 |
客梯(无障碍电梯、消防电梯) |
19/19 |
-1-18 |
1000kg |
1.75m/s |
2430 |
2180 |
54.9 |
4.2 |
1.6 |
2 |
|
6#/11# |
3/4 |
客梯(无障碍电梯) |
13/13 |
-2-11 |
1000kg |
1.75m/s |
2200 |
2200 |
34.6 |
4.2 |
1.6 |
7 |
|
7#/8# |
DT1 |
客梯(无障碍电梯) |
20/20 |
-2-18 |
1000kg |
1.75m/s |
2430 |
2180 |
54.9 |
4.2 |
1.6 |
4 |
|
DT2 |
客梯(无障碍电梯、消防电梯) |
20/20 |
-2-18 |
1000kg |
1.75m/s |
2180 |
2180 |
54.9 |
4.2 |
1.6 |
4 |
|
|
9#/12# |
DT1 |
客梯(消防电梯、担架电梯) |
24/23 |
-2-22(2不停) |
1000kg |
1.75m/s |
2200 |
2300 |
70.6 |
4.2 |
1.6 |
2 |
|
DT2 |
客梯(消防电梯、无障碍电梯) |
24/23 |
-2-22(2不停) |
1000kg |
1.75m/s |
2200 |
2200 |
70.6 |
4.2 |
1.6 |
2 |
|
|
33# |
DT1 |
客梯(无障碍电梯) |
5/5 |
-2-3 |
1000kg |
1.75m/s |
2100 |
2700 |
17.4 |
4.2 |
1.6 |
1 |
|
DT2 |
客梯(无障碍电梯) |
5/5 |
-2-3 |
1000kg |
1.75m/s |
2000 |
2700 |
17.4 |
4.2 |
1.6 |
1 |
|
|
合计 |
|
35 |
||||||||||
2.7 品牌要求:三菱电梯、OTIS 奥的斯、通力 KONE、Hitachi 日立、Schindler 迅达、蒂森克虏伯
备注:
(1) 投标人采购的所有材料必须符合国家有关质量标准,招标人有权针对每一批进场材料随机现场取样送检,如检验结果不合格,投标人须无条件停止使用、拆除、修复及重新采购合格材料,并承担由此发生的一切费用,同时投标人须按合同约定承担相应的违约责任。
(2) 施工期间,以上所有材料须经招标人确认并同意后,方可采购进场、施工、安装。
材料品牌的选择与认定:投标人在投标时应明确所选的厂家品牌产品。投标人所投产品品牌可在招标文件列明的品牌范围内选择一种,也可选择与招标文件列明的品牌为同一档次或不低于招标文件列明的品牌档次的产品。投标人拟选择推荐的厂家或品牌以外的产品,应满足招标文件中提出技术标准和质量要求(附产品详细技术参数证明),并在投标文件递交截止时间 3 日前由招标人书面同意,投标时提供建设单位同意书(加盖建设单位公章的原件,原件的扫描件上传至投标文件)。否则将视为其投标作无效标处理。
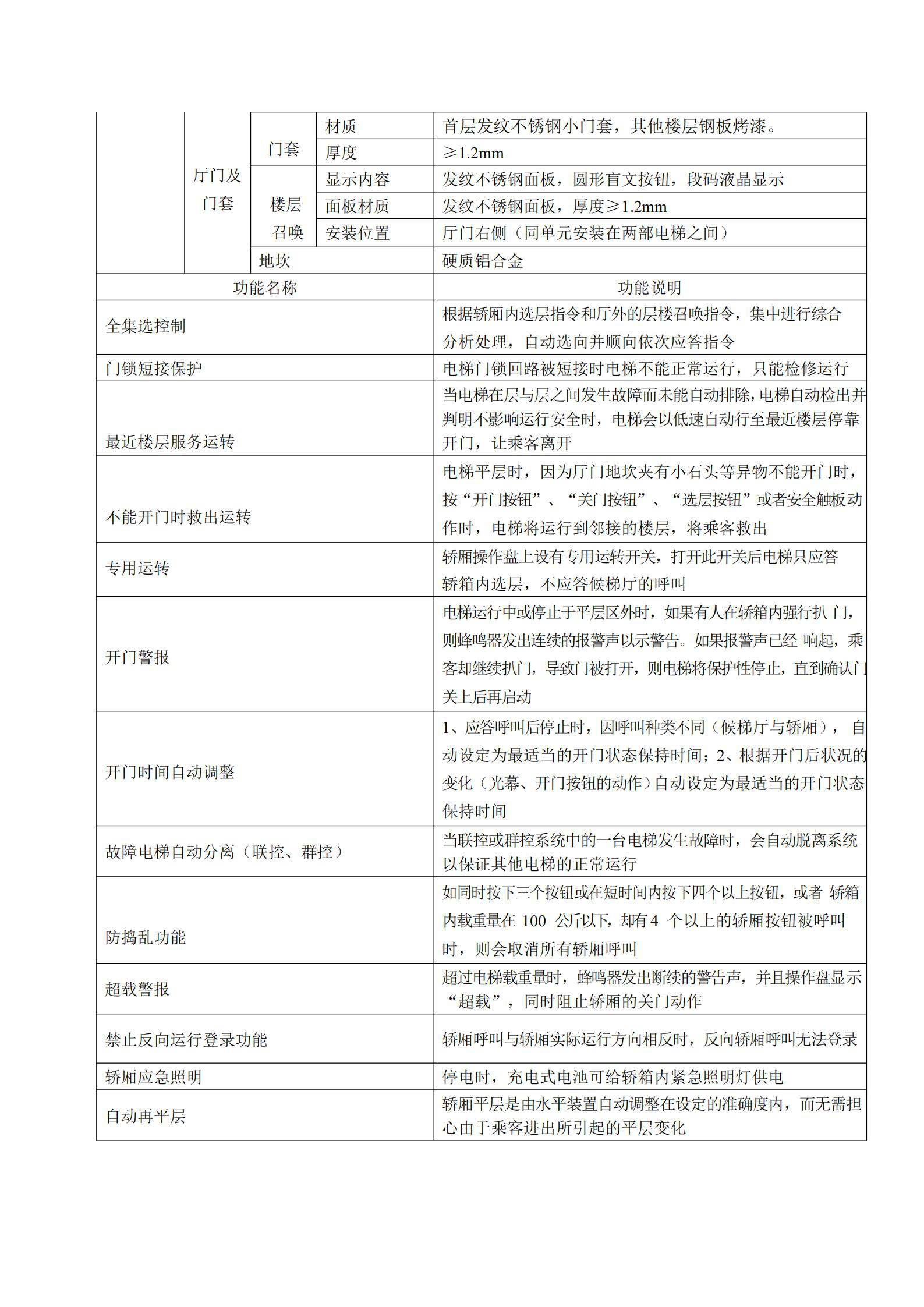
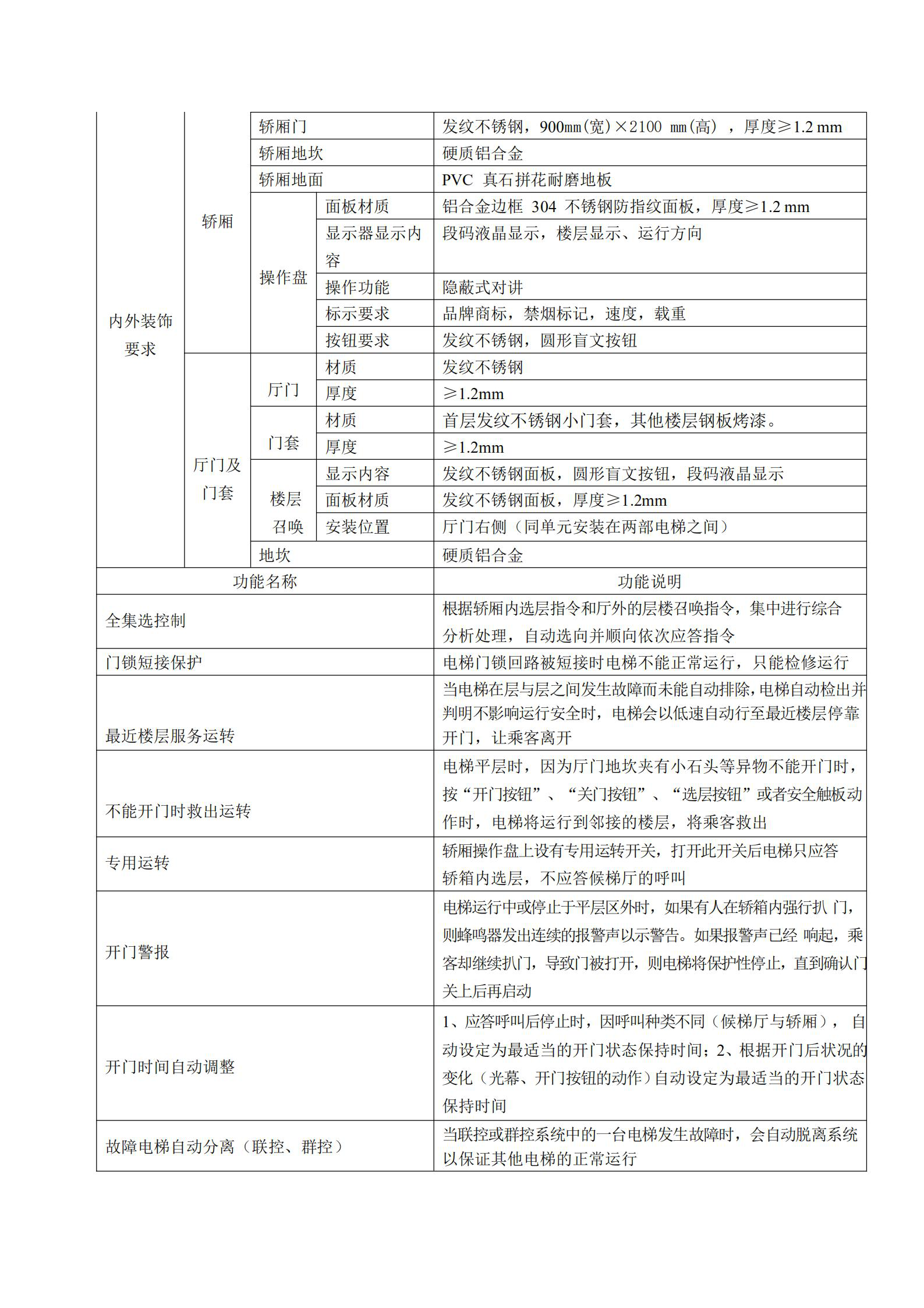
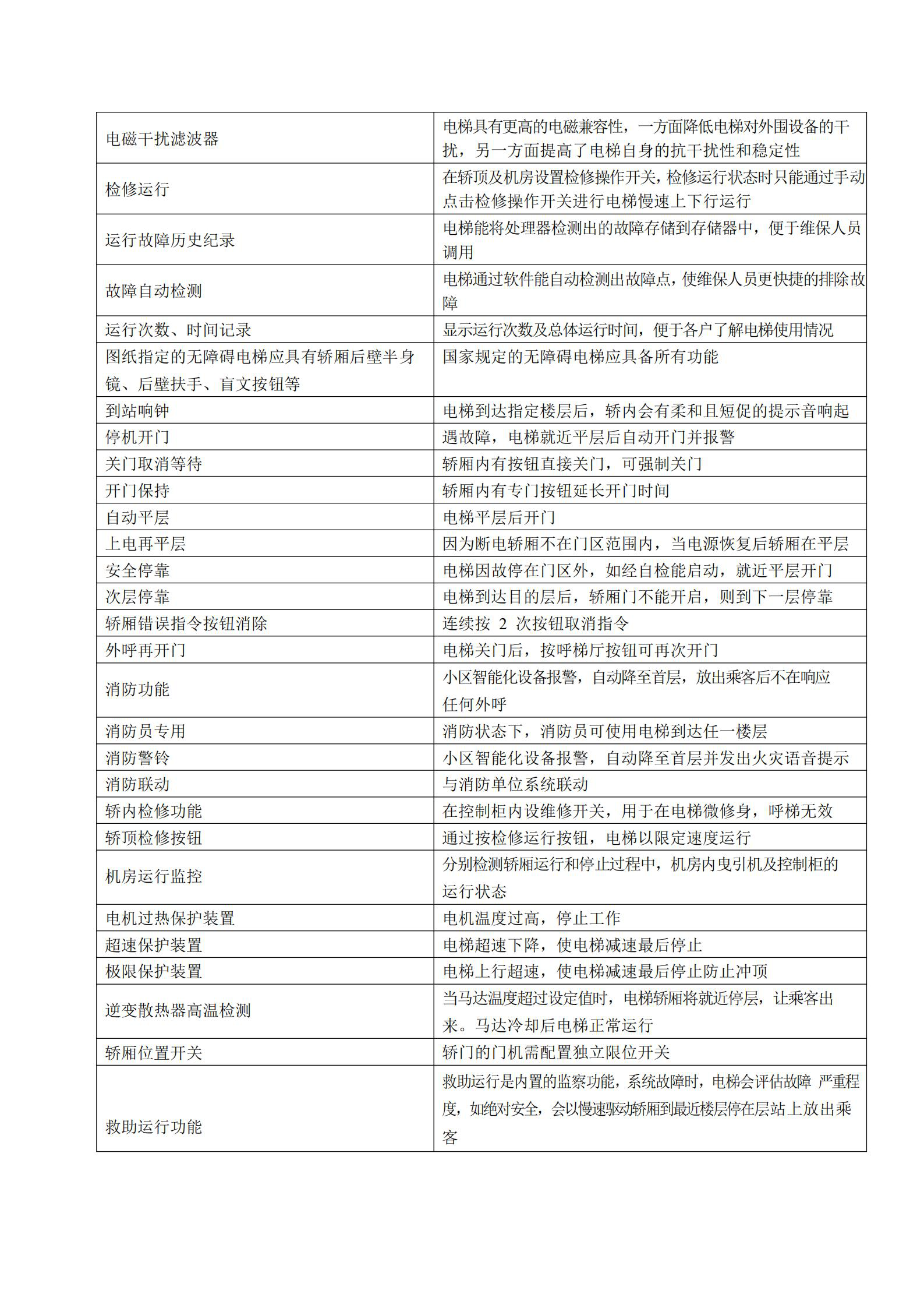
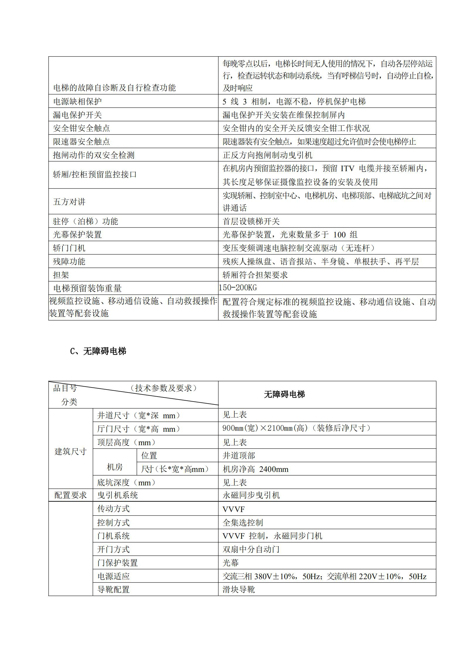
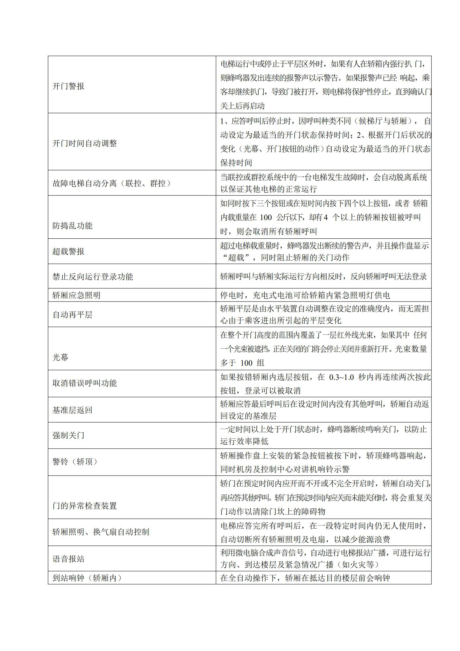
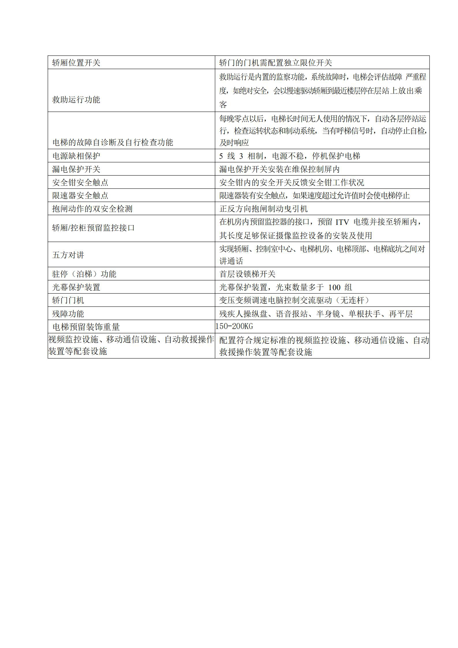
2.8电梯技术参数及要求













3.1投标人须为电梯制造商或者销售代理商,且具有独立订立合同的能力;
3.2资质类别和等级要求:
3.2.1若投标人是制造商,必须具备以下(1)、(2)两项中的任意一项:
(1)具有质量技术监督行政主管部门颁发的《中华人民共和国特种设备制造许可证》曳引式客梯C级及以上资质和《中华人民共和国特种设备安装改造维修许可证(电梯)》C级及以上资质。
(2)具有市场监督管理部门颁发的《中华人民共和国特种设备生产许可证》许可项目含有电梯制造(含安装、修理、改造),许可子项目含有曳引驱动乘客电梯(含消防员电梯)。
3.2.2若投标人是代理商,须具备以下条件:
(1)提供所代理制造商的[质量技术监督行政主管部门颁发的《中华人民共和国特种设备制造许可证》曳引式客梯C级及以上资质]或者[市场监督管理部门颁发的《中华人民共和国特种设备生产许可证》许可项目含有电梯制造(含安装、修理、改造),许可子项目含有曳引驱动乘客电梯(含消防员电梯)]。
(2)提供所代理制造商对该项目的唯一授权。
具有《中华人民共和国特种设备安装改造维修许可证(电梯)》C级及以上资质。
3.3投标单位拟报项目负责人必须为本单位正式职工,提供2020年7月-2020年12月由社保机构出具的社保缴纳证明(加盖社保中心章或社保中心参保缴费证明电子专用章)等证明材料。
3.4投标人必须具备良好的供货能力,以及履行合同所必需的设备和专业技术能力;
3.5 未处于被责令停业、投标资格被取消或者财产被接管、冻结和破产状态;
3.6 企业没有因骗取中标或者严重违约以及发生重大工程质量、安全生产事故等违法违规问题,被有关部门暂停投标资格并在暂停期内的;
3.7 本项目招标执行“关于印发《关于在公共资源交易领域的招标投标活动中建立对失信被执行人联合惩戒机制的实施意见》的通知”苏信用办(2018)23 号文件的要求。失信被执行人名单以“信用中国” www.creditchina.gov.cn 和“信用江苏 www.jscredit.gov.cn 公布为准,惩戒期限自网站上公布的失信被执行人信息中载明的发布时间开始,直至撤销或更正信息中载明的发布时间的期间。
3.8 投标单位、法定代表人、项目负责人无行贿犯罪记录采用信用承诺方式由投标人自行承诺(格式详见招标文件附件)。说明:无行贿犯罪记录承诺必须反映投标人(超过 3 年)、法定代表人(超过 5 年)、项目负责人(超过 5 年)无行贿犯罪记录,时间从发布本招标公告之日起开始倒推。
3.9 本次招标 不接受 联合体投标。
3.10其他要求:(1)本项目不接受以分支机构为代理商的申请;(2)法定代表人为同一个人的两个及两个以上法人,母公司、全资子公司及其控股公司,都不得在同一招标项目中同时投标。(3)制造商对同一品牌同一型号的货物,仅能委托一个代理人参加投标,否则该型号货物投标人所投标为无效标。
3.11 符合相关法律、法规规定的其他要求。
|
条款号 |
评审因素 |
评审标准 |
|
|
2.3.1 |
分值构成 (总分 100 分) |
投标报价:52 分 技术相应:24 分 商务响应:2分 售后服务:10分 安装及调试方案:10分 业绩:2分 投标人的技术响应、商务响应、售后服务、安装及 调试方案得分应取所有评委评分中分别去掉一个最高和最低评分后的平均值。 |
|
|
2.3.2 |
评标基准价计算方法 |
评标基准价 C=A×K A 为有效投标文件的评标价算术平均值(若 7≤有效投标文件<10 家时,去掉其中的一个最高价和一个最低价后取算术平均值;若有效投标文件≥10 家时,去掉其中的二个最高价和二个最低价后取算术平均值)。 K 取值为: 95% 注:(1)评标价指经澄清、补正和修正算术计算错误的投标报价; (2) 有效投标文件是指初步评审合格的投标文件; (3) 评标委员会在评标报告上签字后,评标基准价不因招投标当事人质疑、投诉、复议以及其它任何情形而改变。 (4) 评标过程中,数据和评分的计算过程以及计算结 果均保留两位小数,小数点后的第三位四舍五入。 |
|
|
条款号 |
评分因素 |
评分标准 |
|
|
2.3.3(1) |
投标报价 (52 分) |
投标报价与评标基准价 |
等于评标基准价的得 52 分 |
|
每高于评标基准价 1%扣 0.9 分,偏离不足 1%的,按照 插入法计算得分。 |
|||
|
每低于评标基准价 1%扣 0.6 分,偏离不足 1%的,按照 插入法计算得分。 |
|||
|
2.3.3(2) |
技术响应 (24 分) |
技术规格、参数响应(24 分) |
控制柜系统(4 分):控制柜为同品牌厂生产且与所投电梯整机同品牌的得 4 分,以制造商提供的控制柜型式试验报告为准,如委托其他厂加工或贴牌生产不得分 (投标文件中须上传该电梯部件的型式试验报告原件 |
|
|
|
|
扫描件)。 |
|
曳引(拖动)系统(4 分):曳引机为同品牌厂生产且与所投电梯整机同品牌的得 4 分,以制造商提供的曳引机型式试验报告为准,如委托其他厂加工或贴牌生产不得分。(投标文件中须上传该电梯部件的型式试验报告 原件扫描件)。 |
|||
|
门机(门锁)系统(4 分):门机为同品牌厂生产且与所投电梯整机同品牌的得 4 分,以制造商提供的门机型式试验报告为准,如委托其他厂加工或贴牌生产不得分。(投标文件中须上传该电梯部件的型式试验报告原 件扫描件)。 |
|||
|
安全部件(12 分):投标货物限速器、安全钳、缓冲器、上行超速保护装置、门锁、轿厢意外移动保护装置与所投电梯整机同品牌的得 12 分,有一项不满足的扣 2 分,扣完为止。以制造商提供的电梯部件型式试验报告为准(投标文件中须上传该电梯部件的型式试验报告原件扫描件)。 |
|||
|
2.3.3(3) |
商务响应 (2 分) |
付款方式(1 分) |
响应招标文件要求的,得 1 分。 |
|
交货期或交付使用期( 1 分) |
响应招标文件要求的,得 1 分。 |
||
|
2.3.3(4) |
售后服务 (10 分) |
售后服务机构地点及人员配置(3 分) |
投标人或投标人所投电梯品牌制造商在连云港市有售后维保服务机构,且售后维保服务机构在2019年度获得电梯维保星级评定(连云港地区):三星级及以上的得3分;达到二星级的得2分;没有星级的不得分。 注:投标人或投标人所投电梯品牌制造商在连云港市有售后维保服务机构的,提供星级评定证书,同时在投标时须列出维保机构的详细地址、联系人、联系电话、维保从业人员(代号为T1、T2或T,不少于4名,提供特种设备作业人员证书),否则不得分。 注:提供的相关证明材料原件扫描件须上传投标文件,否则不得分。 |
|
售后服务内容(6 分) |
招标文件要求免费保修期为 2 年,在满足招标文件要求 基础上,每再延长 1 年加 1 分,最多加 4 分; 注:提供的相关承诺原件须扫描上传到投标文件中,否则不得分。 |
||
|
投标人承诺电梯免费保修期结束后,应继续提供维保服务和供应备品备件、质保期后的延续服务年限不得少于 2 年、且延期服务费不得高于一般市场价格的,得 1 分, |
|||
|
|
|
|
否则不得分(共 1 分) 注:提供的相关承诺原件须扫描上传到投标文件中,否则不得分。 |
|
投标人承诺长期供应备品备件、备品备件价格不得高于一般市场价格,且提供常用备品备件价格表的,得1分。 注:提供的相关承诺原件及常用备品备件价格表须扫描上传到投标文件中,否则不得分。 |
|||
|
售后服务响应时间及方式 (0.5 分) |
承诺接到维修通知后1 小时内到场并在2 小时内排除障 碍的得 0.5 分,否则不得分。(投标人提交的售后服务承诺书主体和该处相应时间的承诺人须一致,否则按未提供处理) 注:提供的相关承诺原件须扫描上传到投标文件中,否 则不得分。 |
||
|
对使用方人员的培训计划 (0.5 分) |
投标人为招标人提供人员培训计划方案合理性、可行 性;0-0.5 分 |
||
|
2.3.3(5) |
安装及调试方案 (10 分) |
针对投标人的安装及调试方案,对以下内容的可行性、完整性、合理性等进行评审:1、电梯安装、调试实施细则及重难点,0-3分; 2、保证电梯安装质量、安全文明施工的措施,0-3分; 3、安装、调试进度计划及保障措施,0-2分 4、与业主、总承包及其他专业施工单位的沟通配合,0-2分; |
|
|
2.3.3(6) |
业绩 (2 分) |
自2018年1月以来投标人承担过的电梯业绩,单个项目中标金额560万元及以上的,每1个得1分,最高得2分。时间以合同签订时间为准。 注:类似业绩证明材料至少包括中标项目合同、中标通知书(或直接发包通知书),二者缺一不可。证明材料必须能清晰的反映投标人名称、时间、合同额等内容,未能反映的不得分。中标项目合同、中标通知书(或直接发包通知书)原件扫描后上传至投标文件中。 |
|
5.1 获取时间: 2021 年 01 月 25 日至 2021 年 02 月 01 日 。
5.2 获取方式:投标人使用“江苏 CA 数字证书”登录“电子招标投标交易平台”获取;
本招标公告及招标文件中“电子招标投标交易平台”是指: 连云港市公共资源交易网 ;
5.3 招标文件每套售价 300 元,售后不退。
6.1 投标人应在投标人须知前附表规定的投标截止时间2021年02月20日9时00分前向“连云港市公共资
源交易网”递交上传加密后的电子投标文件。
6.2 逾期上传递交的电子投标文件,视为逾期送 达,“连云港市公共资源交易网”予以拒收。
6.3 投标人完成电子投标文件上传后,电子招标 投标交易平台即时向投标人发出递交回执通知。递
交时间以递交回执通知载明的传输完成时间为准。 投标人修改投标文件重新递交上传的,递交时
间以最后一次递交回执通知载明的传输完成时间为准。
6.4 相关材料现场递交地点: 同开标地点 。
本次招标公告同时在 江苏建设工程招标网、 连云港市公共资源交易中心网 上发布。
招标人:东海县中易置业有限公司 招标代理机构:江苏海外集团国际工程咨询有限公司
联系人:范凯华 联系人:赵猛、沈华英
电话:0518-80321092 电话:15501658777
9.1 本次招标要求提交网络投标文件(加密文件)。特别提醒:中标单位领取中标通知书时另需按招标文件要求提供纸质投标文件正本 1 份(纸质投标文件中应包含《综合单价分析表》(表 09)),纸质投标文件副本 4 份。(施工组织设计投标时不需要提供,中标后按相关规定编制施工组织设计)。
9.2 投标人应在投标人须知前附表规定的投标截止时间前,向“电子招标投标交易平台”递交加密后的电子投标文件,并同时递交密封后的投标备份文件。投标备份文件是否提交由投标人自主决定。
9.3 因“江苏省网上开评标系统”故障,开标活动无法正常进行时,招标人将使用“投标备份文件”继续进行开标活动。投标人未提交投标备份文件的,视为撤回其投标文件,由此造成的后果和损失由投标人自负。
9.4 “江苏省网上开评标系统”故障是指非投标人原因造成所有投标人电子投标文件均无法解密的情形。部分投标文件无法解密的,不适用“江苏省网上开评标系统”故障规定情形。因投标人原因造成投标文件在规定的时间内未完成解密的,该投标将被拒绝。
招(投)标人在制作资格预审(申请)文件及招(投)标文件时,应使用连建招办[2018]2 号文规定的示范文本格式。
9.5 招标人( 招标代理机构) 请到连云港市公共资源交易网“ 招标代理登入” 栏目( 网址: http://218.92.16.219:88/lygnet_hy/HuiYuanInfoMis_LYG/Pages/SSO/login.aspx)下载招标(资格预审)文件制作工具和驱动程序。
投 标 人 请 到 连 云 港 市 公 共 资 源 交 易 网 “ 投 标 人 登 入 ” 栏 ( 网 址 :http://218.92.16.219:88/lygnet_hy/HuiYuanInfoMis_LYG/Pages/SSO/login.aspx)下载投标(
资格预审申请)文件制作工具,并下载 CA 锁驱动、CAD 控件等应用程序,用于打开招标文件并制作投标文件。
国泰新点和广联达招投标文件制作工具均已衔接连云港市公共资源交易 5.0 版招投标系统平台,投标人可自行选择使用。投标过程中遇到软件问题可联系相应软件公司寻求技术支持。
|
软件公司名称 |
联系人 |
联系电话 |
|
广联达 |
郑磊 |
13812332568 |
|
刘书丹 |
18651253807 |
|
|
国泰新点 |
黄桂松 |
15896100880 |
|
朱家旺 |
18905137238 |
|
|
张海南 |
18505182641 |
注: 如果您是第一次在连云港地区进行网络投标(网络系统 5.0 版),请您先联系江苏 CA 公司和江苏翔晟办理网络投标密码锁和企业电子签章,然后联系国泰新点软件公司进行密码锁的激活,用密码锁登陆相关网站会员系统进行诚信信息库的操作。以上步骤不进行或操作不完善,可能导致无法进场交易。